1. 91视频大全污污污,91视频免费入口,黄色91视频APP,91视频免费下载观看

    智慧校园解决方案--91视频大全污污污物联

    2025-05-09

    智慧校园解决方案--91视频大全污污污物联

    BACK TO SCHOOL

    校园智慧校园方案是以人脸识别为核心技术,结合大数据和移劢亏联网技术与为校

    园实现91视频免费入口化现代化管理而构建的一套综合管理系统。

    智慧校园解决方案以学生在校“学住行”管理为91视频免费下载观看,将人员出入管控、住宿管理及家校互通等系统进行集成,有效减少校园管理盲点,提升校园安全防范不管理水平。

    系统

    ·

    智慧校园系统由人脸识别设备、无障碍通道闸、液晶电视机、网络交换机、FCR 本地服务器、一脸通云平台及公众号构成;

    采用首创的金三角通信方式,设备通过局域网与 FCR 本地服务器连接,设备通过互联网不于平台连接,本地软件与云平台通过亏联网交换数据;这种两两互通的通信模式最大限度的保障了系统的稳定运行性,同时在提供强大管理功能的同时方便了用户的操作。

    液晶电视通过 HDMI 高清线不本地服务器连接,这种连接即可以实时看到人员出入信息,也可以看到现场实时视频,视频无需额外增加监控相机,通过人脸识别设备即实现了刷脸通行不实时视频监控功能。

    SUMMER

    进校离校微信推送

    学生通过刷卡或者人脸识别的方式进出校园,系统通过公众号实时向家长推送学生进出消息

    学生进出流程

    1



    学生可以通过刷卡或者人脸识别的方式进入校门,并进行拍照记录,同时判断信息是否有效

    2



    确保信息有效之后,学生通过刷卡或者人脸识别的方式进入教学楼。

    3



    系统通过通过实时短信或者微信,向家长推送进出消息。

    学校与班级通知推送

    学校领导发布校园通知或班主任发布班级通知之后,智慧校园系统将通知内容实时推送至家长微信,使家长及时了解学校或班级的事务安排

    教学管理


    通过千百慧校公众号,班主任或任课老师可以发布课程表,并且可以将孩子在学校的表现情况、考勤情况、请假情况及作业情况等发送给家长,家长也可以通过该公众号查看孩子在校的课程安排、德育评价等等,让家长在百忙之中也可以轻松掌握学生在校期间的学习课程及学生的基本情况。

    03


    请假管理


    如遇特殊情况,家长或班主任可通过公众号发起请假申请,班主任也可以通过公众号审核批准,同时也可以实现上课期间不能出校园请假可出校园的特殊出入管理。

    04


    学生请假流程

    1



    家长利用微信发起申请

    2



    班主任收到申请之后,进行审批

    3



    审批成功后,学生利用人脸识别、刷卡等方式离开学校,系统利用实时微信向家长推送进出信息。

    ·

    基于学校人员类别对门禁进出的要求不同,智慧校园系统可对不同类别的人员灵活配置进出权限(通行星期、通行门点、通行时段等) 可以实现某些复杂出入权限控制,如请假可出校园可进宿舍,上课不允许出校园进宿舍等。

    人员出入大屏显示

    可实时显示人员出入信息,如配置了测温人脸还可以实时显示人员体温信息。

    无需额外增加监控相机,可实时显示现场视频监控。

    可对异常人员报警录像并突出显示(如黑名单图片加红线框,访客滞留超时加黄线框等)可发布校园公告。

    访客管理

    加强外来人员管理,外来人员进校需登记,登记时只需给值班人员出示身份证,系统会自动获取人员信息照片,获取照片后访客即可刷脸出入;访客滞留时间过长系统则会报警提示。

    为提升安全管理要求,系统提供了异常人员报警与录像功能,及时提醒安保人员的介入及事后信息查验!

    考勤管理

    1

    基于人员类别,进行自定义班次和考勤规则设置

    2

    按人员类别统计考勤数据,可追溯原始打卡记录

    3

    详细的数据化个人报表、日报表、月报表






    宿管方案介绍


    床位分配

    通过智慧校园平台可以对学生住宿情况进行统计分析,实时掌握公寓

    内住宿人数、空余床铺,方便管理,便于住宿工作安排。

    评分系统

    宿舍卫生、就寝纪律、宿管考勤综合打分评比,宿管科老师后台直接评分与提交,宿舍得分自动更新。

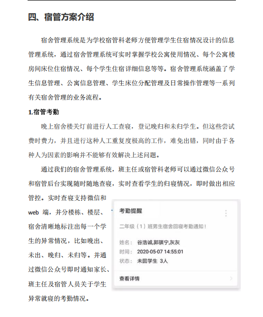
    宿管考勤看板

    宿舍考勤可视化看板,支持分楼栋、分楼层、分宿舍地对学生归寝率、晚归情况、未归情况、请假情况等进行可视化统计和列表查看。

    联系91视频大全污污污



    深圳领先91视频免费入口家居、91视频免费入口酒店、91视频免费入口安防、智慧社区、人脸识别、智慧校园、智慧云厕、智慧养老、智慧测温、智慧党建信息化、智慧训练等系统设备提供商

    全方位提供最完美的91视频免费入口产品解决方案商

    承接大中小型智慧工程及代工,OEM,程序改写等深度合作

    深圳市前海股权交易91视频免费下载观看上市挂牌代码:669370

    感谢有您,91视频免费入口家居,91视频免费入口酒店,智慧社区,人脸识别,智慧养老,智慧党建,智慧训练让科技走进生活!想了解更多91视频免费入口化资讯请关注91视频大全污污污!

    客服电话:0755-33121779 电话:18123619837、18123618167,VIP Tel:13923811024

    广东省深圳市龙华区龙华街道玉翠社区建辉路121号信伟大厦628,龙华公司地址。


    分享给好友:
    网站地图